بهینه سازی فرایند در یک شرکت معدنی
شرکت جهان مدیر موفق شد با استفاده از بهبود فرآیند داده محور در یک شرکت بزرگ صنعتی و معدنی فرآیندهای تاثیر گذار رو شناسایی کرده ، ناکارامدی های فرآیند را کشف کرده و با بهینهسازی فرآیند تدارکات کارایی فرآیند را به صورت قابل توجهی بهبود دهد.
امروزه بهبود فرآیندها یک امر اجتناب ناپذیر برای ارتقای عملکرد کسب و کارها تبدیل شده است. با ظهور فرآیندکاوی به عنوان تحلیل داده محور فرآیندها شناسایی دقیق فرآیندهای وضع موجود، ارزیابی کارایی فرآیند و عارضهیابی و کنترل و پایش فرآیند، سازمان ها در سرتاسر دنیا را متقاعد به استفاده از این فناوری برای بهبود فرآیندهای خود کرده است.
تا جایی که سازمانهای بزرگ دنیا نظیر سیسکو، ودافون، دل، اچ پی و … به منظور بهبود فرآیندهای عملیاتی خود از فناوری فرآیندکاوی به طور پیوسته استفاده میکنند.
اگرچه فرآیندهای عملیاتی نظیر مدیریت سفارشات، مدیریت حسابهای دریافتنی، حسابهای پرداختنی، مدیریت خدمات مشتریان و … با استفاده از ابزار فرآیندکاوی به صورت قابل توجهی بهبود یافتهاند با این حال شاید مهمترین فرآیندی که مورد توجه تحلیلگران فرآیند قرار میگیرد فرآیند تدارکات یا خرید تا پرداخت (Purchase to Pay) است.
این موضوع به این دلیل است که اغلب فرآیند تدارکات پرتکرار است و تاثیر به سزایی بر جریان نقدینگی و قیمت خرید کالاها و مواد مورد نظر سازمان دارد.
از طرف دیگر بسیاری از سازمانها به دلیل ناکارآمدی در این فرآیند مشکلاتی نظیر توقف خط تولید ، خدمات نامناسب نارضایتی ذینفعان و دیگر مشکلات را تجربه میکنند. .
تعیین هدف و محدوده پروژه
در گام اول پروژه، از میان فرآیندهای شرکت مورد نظر مجموعه فرآیندهای تدارکات به عنوان اثر گذارترین فرآیندها برای بهبود فرآیند انتخاب شدند. مجموعه فرآیندهای تدارکات شامل فرآیندهای ثبت سفارش داخلی، ثبت سفارش خارجی، درخواست خرید و فرآیند خرید بود.
با برگزاری جلسات با صاحبان فرآیند و ذینفعان مشخص گردید که زمان اجرای فرآیند شاخص کلیدی اصلی برای تحلیل این فرآیند خواهد بود. در واقع زمانبر شدن فرآیند تدارکات موجب پیدایش مشکلات متعددی برای سازمان شده و ذی نفعان را ناراضی نموده است.
فرآیند تدارکات این شرکت در سیستمهای مختلف و به صورت جزیرهای اجرا می شد که باعث کاهش کیفیت دادههای فرآیند شد بنابراین اگرچه گزارش رخداد از سیستمهای مربوطه با خصیصههای نظیر نام افراد (منابع )، زمان شروع فعالیت، گروه کالایی، سطح معاملات اولویت سفارش و … استخراج گردید.
با این حال برای بررسی مدل فرآیندی مبتنی بر مصاحبه و بر اساس استاندارد BPMN2 کشف و مورد بررسی قرار گرفت. مهمترین قدم در این فاز پاکسازی دادهها بود.که این کار به کمک تیم فناوری اطلاعات و در چند مرحله صورت پذیرفت.
لازم به ذکر است از آنجا که صحت و اعتبار تحلیل های بعدی کاملا وابسته به کیفیت دادههای تمیز شده است این فاز بایستی به صورت تعاملی دقیق و موشکافانه انجام پذیرد. از این رو زمان زیادی در پروژه بهبود فرآیند به این فاز اختصاص پیدا نمود.
جمعآوری اطلاعات
در این فاز جمع آوری اطلاعات مربوط به فرآیند به 2 صورت مبتنی بر مصاحبه و استخراج دادههای سیستم صورت پذیرفت. در فاز گرفتن دادههای مبتنی بر مصاحبه فازهای زیر اجرا شد.
مدلسازی وضع موجود
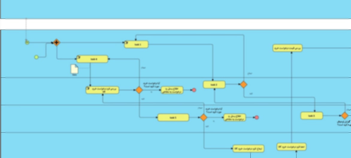
مدلسازی وضع موجود یکی از اصلی ترین گامهای در بهبود فرایند کسبوکار است که در آن فرایندهای کنونی سازمان مورد بررسی قرار میگیرند. این مرحله با استفاده از مصاحبه با خبرگان و مدیران مربوطه انجام میشود.
در این شرکت به منظور شناخت دقیق نحوه اجرای فرآیند، مدل فرآیندی با استاندارد BPMN2 شامل تمامی نقش ها ، فرمها و سیستمهای مورد نظر احصا گردید.
مصاحبه با واحدهای فناوری اطلاعات و خرید
در طی جلسات مجزا با واحدهای فناوری اطلاعات سیستمهای موجود فرآیند تدارکات و نقصها و کاستی این سیستمها مشخص گردید. همچنین نحوه ورود دادهها ، فرمهای تعریف شده و باقی اطلاعات تکمیلی مورد بررسی و صحت سنجی قرار گرفت.
در واحد خرید دادههای مربوط به پروندههای اجرا شده، نحوه عملکرد هریک از واحد ها در بخشهای مختلف فرآیند، نحوه ورود دادهها به سیستم مورد بررسی قرار گرفت.
گرفتن گزارش رخداد (Event Log)
در قسمت بعدی ساختار داده مورد نیاز برای فرآیندکاوی در جلسه با با تیم فناوری اطلاعات تشریح شد و نحوه استخراج این دادهها از این سیستمها مورد بحث و بررسی قرار گرفت. همچنین در این فاز خصیصههای مربوط و در دسترس مرتبط با فرآیند خرید مورد تایید واحد خرید قرار گرفت.
تحلیل و بهبود
بهبود فرآیند خرید تا پرداخت در شرکت مورد نظر بر اساس چارچوب 6 سیگما و با جمع آوری اطلاعات مربوط به فرآیند تدارکات آغاز شد.
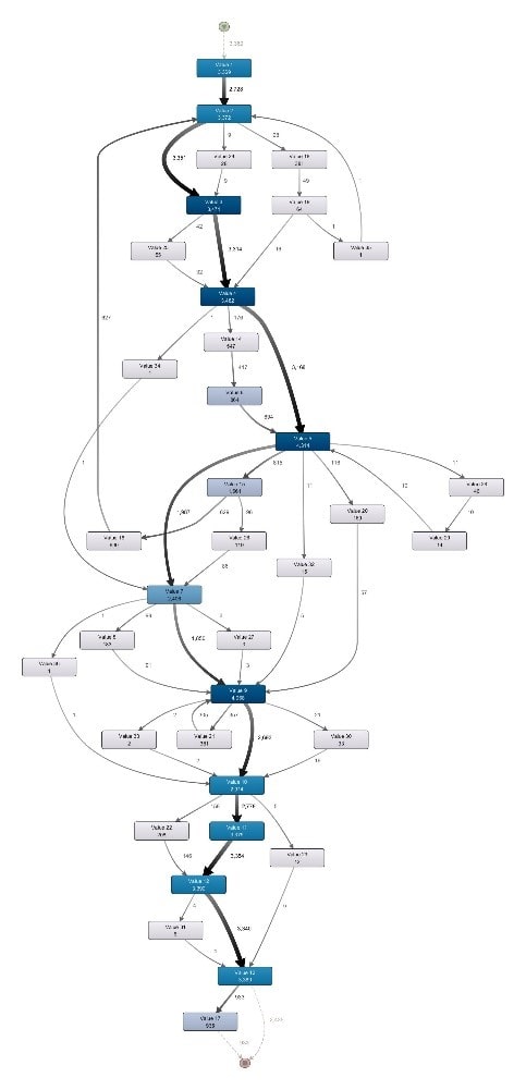
در گام بعدی تیم تعالی فرآیند سازمان علاقمند بود تا از نحوه اجرای فرآیندها به صورت کامل و عینی مطلع گردد. بنابراین مدل گراف (Directly Follows Graph) و مدل BPMN2 با استفاده از الگوریتمهای کشف فرآیندی استخراج شد. برای نمونه شکل زیر نمایش دهنده این دو مدل به صورت کدگذاری شده است.


پس از کشف مدل فرآیندی تیم تعالی فرآیند در شرکت مورد نظر به دنبال شناخت نقاط ناکارآمدی فرآیند از منظر زمان و نحوه اجرای فرآیند بودند.
بنابراین مدت زمان اجرای فرآیند پس از استقرار سامانه، میانگین زمان اجرای فعالیتها و میانه زمان اجرا به عنوان شاخصهای کلیدی عملکرد فرآیند در نظر گرفته شد. همچنین انحرافات و اراجاعات مدل بالا از مدل کشف شده توسط فرآیندکاوی مورد بحث قرار گرفت. بنابراین
- فرآیندهای با عملکرد ضعیف از منظر زمان شناسایی شدند
- فعالیتهای با زمان اجرای بالا (گلوگاه) کشف شدند
با توجه به هریک از مشکلات ذکر شده اقدامات اجرایی مرتبط مانند کاهش تغییر پذیری فرآیند، ، رویه انجام فعالیتها تعریف شده است.
نتایج حاصل از اجرای فرایند کاوی در این سازمان
پس از اجرای پروژه بهبود فرآیند در سازمان، به نتایج قابل توجهی دست یافتم. این نتایج شامل
- درک کامل از فرآیند، نحوه اجرای آن (یعنی نقشه فرآیندی) و عملکرد واقعی فرآیند بر اساس داده بود.
- با استفاده از دادهها، توانستیم عارضهیابی دقیقی بر روی فرآیندهای تدارکات سازمان داشته باشیم. در واقع انحرافات از عملکرد مورد نظر سازمان و زمانهای اصلی و قابل توجه فعالیتها به صورت دقیق مورد بررسی قرار گرفت. برای هریک از این اولویتها راهکار مورد نظر ارائه شد
- علاوه بر این، توانستم نقشه راهی برای بهبود فرآیند تعریف کنم. این نقشه راه شامل اقدامات و راهبردهایی بود که میتوانیم برای بهبود عملکرد فرآیند پیگیری کنیم. با استفاده از این نقشه راه، میتوانیم به سمت بهبود فرآیند حرکت کنیم و عملکرد آن را افزایش دهیم.
بهبود فرآیند داده محور در سالهای اخیر منجر به موفقیتهای چشمگیری در کاهش زمان، هزینه و کارآمدکردن فرآیندها در سرتاسر دنیا شده است.
فرآیندهای عملیاتی مانند فرآیند تدارکات که تکرارپذیری بالایی داشته و اثر قابل توجهی بر عملکرد و هزینههای سازمانها دارند توسط فرآیندکاوی کشف شده و بهینه گردند.
اگر شما نیز علاقمند به بهینه سازی فرآیندهای خود با استفاده از ابزار فرآیندکاوی هستید میتوانید با ما تماس بگیرید تا در زمان کمی از تحلیلهای فوق العاده فرآیندکاوی بهرهمند شوید.






